08/02/2026, 15:17:17
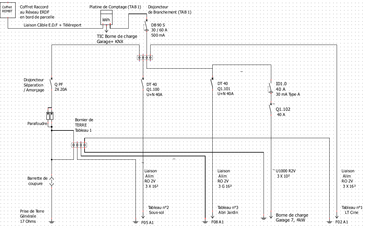
(08/02/2026, 14:34:44)M2D a écrit : Bien le prix, car si on commence a parler de sectionneur 25 A avec Vigi 30mA Ac il y en a plusieurs qui vont tousser.Où veux-tu mettre un sectionneur + Vigi ?
(08/02/2026, 14:34:44)M2D a écrit : Maintenant, là où je me trompe c'est que la chute de tension admissible est de 2% et donc avec du 10² sur 40 m, c'est du 25A en sortie
NFC 15-100
10.1.4.3.3 Cas du tableau de répartition principal éloigné du PANNEAU DE CONTROLE
Il est rappelé que dans le cas d’une installation alimentée à partir d’un branchement à
puissance limitée, la chute de tension maximale entre l’origine de cette installation et tout
point d’utilisation ne doit pas dépasser les valeurs suivantes :
- 3 % pour de l’éclairage ;
- 5 % pour les autres récepteurs.
Toutefois, lorsque le tableau de répartition principal est éloigné de l’origine de l’installation, il est recommandé de répartir la valeur de la chute de tension définie ci dessus en appliquant à la section d’alimentation du tableau de répartition principal les valeurs suivantes :
- 2 % si l’installation ne comporte pas de tableau divisionnaire ;
- 1 % si l’installation comporte un tableau divisionnaire.
Dans l’absolu, il faudrait connaître la longueur et la section du câble alimentant le tableau principal afin de déterminer la section du câble entre le tableau principal et le tableau secondaire, de manière à ne pas dépasser une chute de tension totale de 3 %. Chez moi je suis passé en 16 mm²


